本网讯 近日,“正大杯”第十三届全国大学生市场调查与分析大赛研究生组总决赛在南昌落下帷幕。学校荣获一等奖2项、三等奖4项和最佳院校组织奖。

本届大赛共有来自全国354所高校的3815支团队报名参加了研究生组比赛。经过校赛、企业命题赛、省赛等的层层选拔,最终共有97所高校的151支团队进入研究生组全国总决赛。总决赛共产生一等奖72项、二等奖79项、最佳院校组织奖15个。
全国大学生市场调查与分析大赛从2019年开始连续纳入教育部高校学科竞赛排行榜,是国内一流的全国性大赛,是政府支持、企业认可、高校师生积极参与、海峡两岸高度联动的市场调查、统计与分析实践教学平台。大赛旨在引导大学生创新和实践,提高大学生组织、策划、调查实施及数据处理与分析等专业实战能力,培养大学生的社会责任感、服务意识、市场敏锐度和团队协作精神。
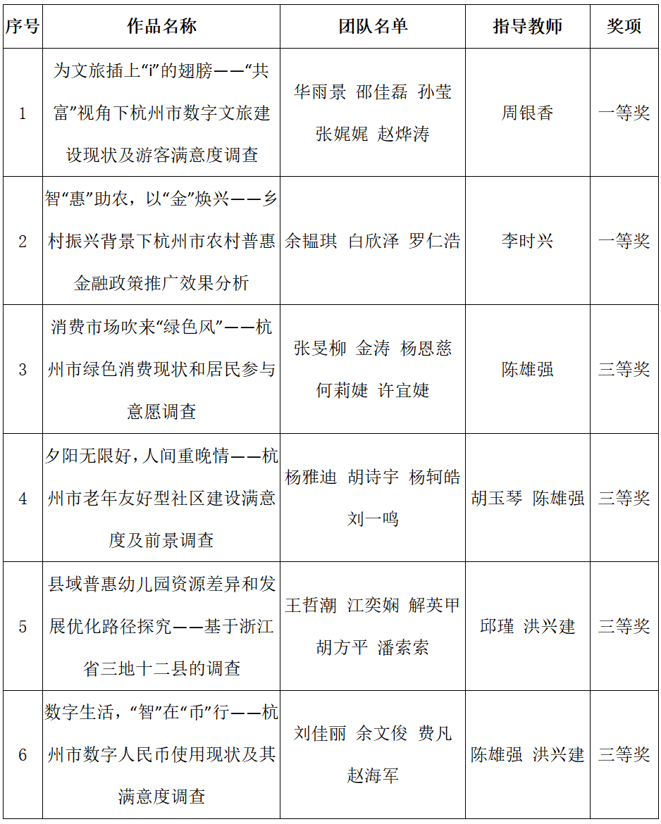
第十三届全国大学生市场调查与分析大赛研究生组总决赛学校获奖名单
