本网讯 近日,浙江省第二十一届哲学社会科学优秀成果奖评选结果揭晓,学校共19项研究成果获奖,其中一等奖2项、二等奖11项、青年奖6项。
本届优秀成果奖经省内外专家评审等环节,共评选出优秀成果奖300项,其中一等奖60项、二等奖180项、青年成果奖60项。
浙江省哲学社会科学优秀成果奖是由浙江省政府颁发的本省哲学社会科学类成果最高奖,每两年评选一次,已成为检阅、展示浙江省哲学社会科学发展成果的重要平台。获奖成果在传承发展优秀传统文化、服务文化浙江建设和浙江经济社会发展等方面都发挥了重要作用,彰显了浙江学者深厚广博的学养、严谨求实的学风和勇于创新的精神。
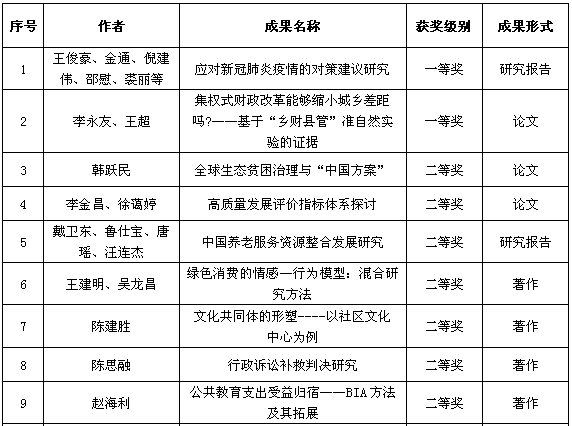
省第二十一届哲学社会科学优秀成果奖学校获奖名单

